Бизнес-процессы в организации: зачем они нужны и как их описывать

author

Алексей Брылов

14 июня 2024 г.

Когда в гостиницу заходит человек, работник ресепшн точно знает, что нужно делать. Уточнить цель визита, спросить фамилию, проверить бронь, попросить документы, рассказать правила отеля и выдать ключ от номера. Можно сказать, что сотрудник гостиницы выполняет бизнес-процесс регистрации клиента. В статье расскажем, что называют бизнес-процессами, на какие виды их делят, что входит в структуру бизнес-процесса и как его описать.

Что такое бизнес-процессы и зачем они нужны

бизнес процессы

Бизнес-процесс — это последовательность действий, которая приводит к нужному результату. У простого процесса может не быть определенной цели. Например, вы решили прогуляться и выходите на улицу насладиться свежим воздухом без задачи прийти в конкретное место. Бизнес-процесс всегда соединяет точку А и точку Б. Если клиент оставил заявку, значит выполнение процесса должно закончиться сделкой.

Что такое бизнес процесс

Бизнес-процессы описывают любую коллективную деятельность, даже если она не направлена на получение прибыли — пожарный расчет и бригада скорой помощи тоже следуют своим бизнес-процессам. Поэтому можно говорить, что это понятие относится не только к корпоративной сфере, но и ко всем остальным сферам жизни.

Основные плюсы выстраивания рабочих процедур:

  • **Систематизация. **Чтобы ответить на вопрос, сотрудник технической поддержки следует определенному алгоритму действий. Бизнес-процессы объединяют знания и опыт сотрудников организации, чтобы создать систему, которая будет решать проблемы клиентов и приносить компании прибыль.

  • Визуализация. После формирования рабочей процедуры становится понятно, кто чем занимается и какие ресурсы использует. Наглядно описанный процесс поможет новичкам компании быстро войти в курс дела и разобраться как что устроено.

  • **Оптимизация. **Построение рабочего потока выявляет слабые связи и неэффективные операции. Так менеджмент видит куда направить усилия, чтобы улучшить процесс. Например, описание услуги доставки продуктов может показать, что сборщик каждый раз теряет время, дожидаясь курьера для передачи заказа. Вместо этого можно использовать  зону с понятным обозначением собранных заявок, откуда курьер будет самостоятельно забирать нужный заказ.  

Классификация бизнес-процессов

В каждой организации свой уникальный набор рабочих процедур. Он зависит от специфики и структуры предприятия. Даже у компаний одного рынка могут быть разные бизнес-процессы. Выделим шесть ключевых групп:

  • **Основные бизнес-процессы. **Деятельность, которая приносит компании прибыль. Без нее предприятие перестанет существовать. Например, приготовление блюд, десертов и напитков — основной бизнес-процесс ресторана.

  • **Сопутствующие. **Это процессы, которые позволяют бизнесу быть конкурентным и добиваться успеха. Сложно представить хороший ресторан без удобного бронирования столиков и быстрого обслуживания посетителей в зале.

  • Вспомогательные. Работа, которая выполняется, чтобы основные бизнес-процессы функционировали без сбоев. Если продолжить пример с рестораном, то в эту группу можно отнести уборку помещений и ремонт кухонного оборудования.

  • **Обеспечивающие. **Цель этих процессов — снабдить предприятие всем необходимым для выполнения основной деятельности. Это найм персонала, закупка униформы, привлечение инвестиций. 

  • **Управляющие. **Нужны, чтобы все процессы в организации были отлажены и приносили требуемый результат. Определение концепции ресторана, составление графика работы, реализация маркетинговых стратегий — это управляющие процессы. 

  • **Процессы развития. **Компания должна следить за меняющимся рынком и адаптироваться. За это отвечают процессы развития. В ресторане ими могут быть разработка нового меню, придумывание оригинального формата или открытие франшизных заведений.

В первую очередь нужно управлять основными и сопутствующими процессами предприятия. Именно они создают ценность для клиентов. Другие группы процессов появляются в ходе развития организации. Например, стартапы обычно замыкаются в основных, сопутствующих и обеспечивающих процессах — на остальное просто нет времени и денег. В то же время крупные компании выделяют много ресурсов на процессы развития.

Состав бизнес-процессов

Если представить бизнес-процесс как черный ящик, который преобразует входящие данные в необходимый результат, то в его структуре можно выделить следующие компоненты:

  • **Вход **— начало процесса. Для интернет-магазина это заказ на сайте, а для курьера — готовая для доставки еда. 

  • **Выход **— результат, который необходимо получить. Для парикмахерской это подстриженный клиент, для редакции — написанная статья, для дизайнерского бюро — принятый заказчиком проект.

  • **Ресурсы **— материалы, оборудование, программное обеспечение и специалисты, которые нужны для получения результата. Например, при сборке автомобиля ресурсами будут технологический проект, металлы, пластмассы, электронные компоненты, автоматизированная линия и рабочие конвейера.    

  • **Владелец **— тот, кто управляет процессом и отвечает за конечный продукт. Это может быть отдельный исполнитель или целое подразделение. Например, владелец процесса взаимодействия со СМИ — PR-менеджер, а разработки рекламной стратегии — отдел маркетинга.

  • **Потребитель **— тот, кто пользуется готовым продуктом бизнес-процесса. Потребитель может быть внешним — клиент компании, или внутренним — другой сотрудник или отдел. Если служба IT выпускает корпоративный мессенджер, то потребителем процесса разработки будут все подразделения компании.

  • **Управляющие воздействия **— регламенты, решения и механизмы контроля, которые обеспечивают выполнение процесса. На производственной линии управляющими воздействиями могут быть ежемесячный план выработки, контроль качества деталей и обучение персонала должностным обязанностям. 

Как составить документ с обязанностями сотрудников можно прочитать в статье «Должностная инструкция: зачем нужна и как правильно оформить».

бизнес процесс мем

Как управлять бизнес-процессами

Бизнес-процессами нужно управлять, чтобы адаптироваться к растущей конкуренции рынка,  изменениям законодательства и появлению новых технологий.  Оптимизация рабочих процедур помогает снизить затраты, повысить качество продуктов или услуг компании, уменьшить срок выполнения операций.

Для управления применяют процессный подход. Его особенность в том, что менеджмент рассматривает предприятие не как структуру разных подразделений, а как совокупность взаимосвязанных бизнес-процессов. В такой системе выход одного процесса может быть входом или ресурсом для другого. 

В большой организации бизнес-процессы обычно сильно переплетены и образуют длинные цепочки рабочих потоков. Чтобы нарисовать схему таких потоков требуется много времени. Поэтому крупные компании приглашают бизнес-консультанта или назначают отдельного сотрудника, который занимается внедрением процессного подхода. Например, при внедрении концепции бережливого производства Lean, компания назначает Lean-менеджера, оплачивает его обучение и поручает разработку карт процессов всех подразделений.

Управление процессами описывается четырьмя этапами:

  • **Проектирование и моделирование. **Сначала описывают процесс со всеми его элементами. Затем определяют KPI: время выполнения заказа, производительность процесса, уровень дефектов и другие.

  • **Исполнение. **На этом шаге назначают исполнителей, проверяют работу процесса и контролируют соблюдение регламентов.

  • Анализ. Здесь проверяют выполнение ключевых показателей и оценивают результат процесса.

  • **Улучшение. **На этом этапе учитывают выводы предыдущего шага и вносят изменения.

Управление процессами — это итерационная работа. После внесения изменений в текущий поток, команда возвращается к первому этапу и заново описывает бизнес-процесс.

Описание бизнес-процессов

Описание бизнес-процессов — это наглядное представление рабочих потоков компании. При описании определяют входы и выходы процесса, потребителей и владельца, перечисляют необходимые ресурсы и строят схему потока. 

Модель процесса не учитывает все детали существующего потока операций. Ее задача — отразить основные элементы и выявить проблемные места. 

Описание может быть текстовым, табличным или графическим:

  • Написание текстовой модели подойдет для небольшого процесса. По своей сути текстовый процесс — это инструкция. Например, текстом можно описать деятельность специалиста по клинингу.

  • Табличный вариант будет полезным при оперировании с числами и для описания похожих потоков. Создание табличных шаблонов для абсолютно разных рабочих потоков слишком трудоемко и займет много времени.

  • Графическое или схематичное представление — самый наглядный и удобный способ моделирования. Стоит один раз потратить время на создание алгоритма, чтобы потом постоянно применять этот простой инструмент для анализа и оптимизации.

Рассмотрим подробнее плюсы и минусы разных способов моделирования.

Таблицы способов описания бизнес процессов

6 шагов описания бизнес-процесса

**Определите границы. **Нужно обозначить вход и выход. Для этого важно разобраться, что является результатом процесса и после какого действия процесс запускается. Например, при оформлении осмотра строящегося объекта недвижимости входом будет заявка клиента, а выходом — проведенная экскурсия.

Границы Бизнес процесса

**Составьте список элементов. **На этом шаге в текстовом формате представляются цель процесса, описание действий, назначение исполнителей, определяется владелец и потребитель процесса, перечисляются необходимые ресурсы, формируются показатели для оценки эффективности процесса.

**Разбейте на основные этапы. **На этой стадии описываются базовые действия процесса без углубления в детали.

Основные этапы бизнес процесса

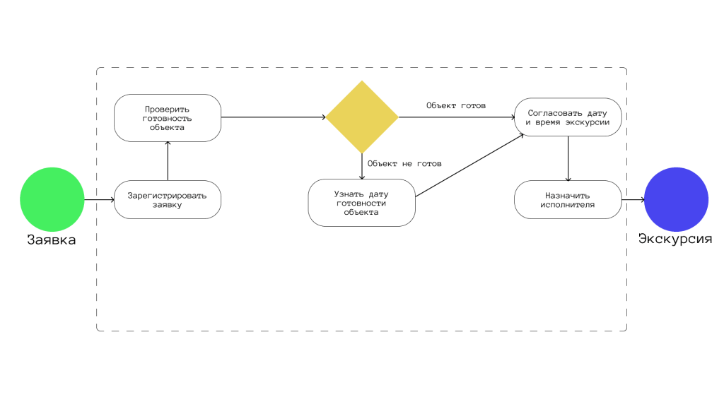
Включите в схему ответвления. Назначение этого шага — детализировать процесс и описать возможные развилки. На этом этапе тоже потребуются участники потока операций, они могут поделиться опытом, описать неожиданные ситуации и предложить нестандартные решения.

Подробный бизнес процесс

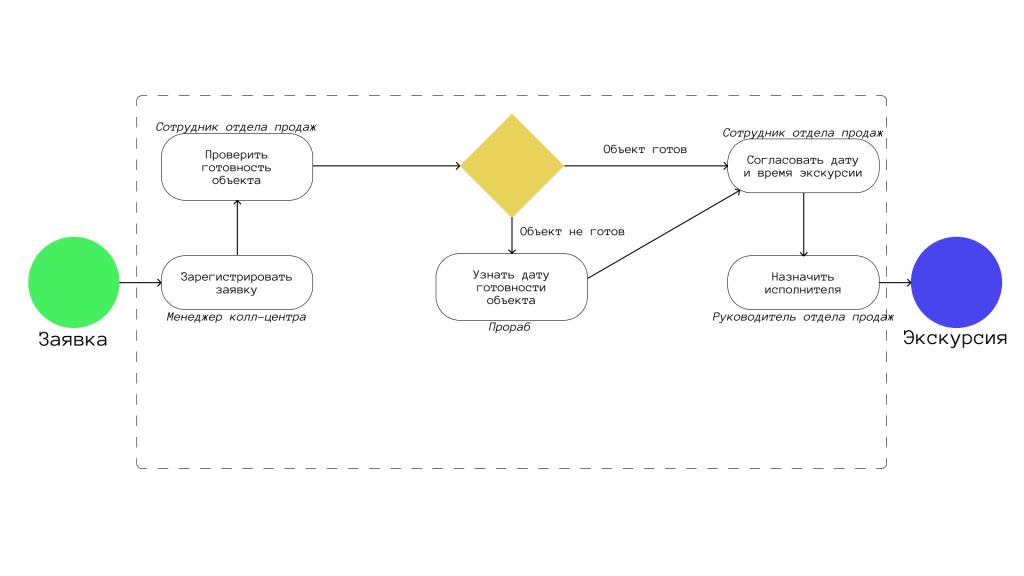
Обозначьте роли участников. Один сотрудник может выполнять несколько ролей, поэтому в схеме потока не указывают конкретных исполнителей. В бизнес-процессе пишется роль участника. Например, менеджер по продажам, специалист колл-центра или курьер.

Бизнес процесс с ролями

**Добавьте управляющие воздействия. **На этом этапе в схему добавляются инструкции, методички, приказы, регламенты и программное обеспечение, которое понадобится исполнителям.

Бизнес процесс с воздействием

Слишком формальное использование процедур может лишить работников гибкости. Цель описания потока операций — предоставить сотрудникам план действий, не ограничивая свободу принятия решений.

Еще одна частая ошибка при описании бизнес-процессов — углубление в мелкие детали и несущественные действия сотрудников. Это приводит к трате времени и смещению акцентов. При описании бизнес-процесса нужно идти от общего к частному, постепенно дополняя и детализируя схему потока.

Как описать бизнес-процессы в ЛидерТаске

В ЛидерТаске для описания бизнес-процессов есть удобный инструмент — плагин «Регламенты».

Регламенты в ЛидерТаске

Разберем возможности этого расширения на примере описания бизнес-процесса «Согласование отпуска сотрудника»

В плагине есть полноценный текстовый редактор для создания инструкций. Напишем последовательный алгоритм действий сотрудника, руководителя и специалиста службы персонала. В текст вставим ссылку на гугл-форму заявления на отпуск.

Пример регламента в ЛидерТаске

Помимо текстовой инструкции в документ вставим видео, в котором подробно объясняется рабочая процедура.

Регламенты в ЛидерТаске

Кроме видео и ссылок, в регламент можно вставить картинку — после текстовой инструкции добавим наглядную схему потока с исполнителями и управляющими воздействиями.

Возможности регламентов в ЛидерТаске

Используем еще одну возможность плагина и добавим тест, который проверит как человек усвоил информацию. В регламенте есть статистика, показывающая кто проходил тестирование. Это поможет отследить, какие сотрудники уже ознакомились с документом, а кому нужно напомнить это сделать.

тест регламентов в ЛидерТаске

Ссылку на регламент можно отправить коллегам по электронной почте или в мессенджере. Так они смогут быстро открыть документ, не теряя время на его поиск в облаке или общих папках.

  • Блог

Вам так-же может понравится